Architecture système
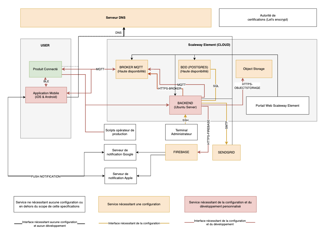
Le système de la solution backend de Tyllt est composé des éléments suivants :
TODO Image en attente [//]: # ()
Le système de la solution backend de Tyllt est composé des éléments suivants :
TODO Image en attente [//]: # ()